Menu
Città di LecceCittà di Lecce
Home > Aree tematiche > Attività economiche e produttive > Servizi comunali > Linee guida per i cambi funzionali nel centro storico

Linee guida per i cambi funzionali nel centro storico

Linee di indirizzo requisiti igienico sanitari

Le seguenti linee guida intendono fornire indicazioni di massima circa i requisiti base di carattere igienico funzionale per l'esercizio dell'attività di somministrazione di alimenti e bevande, al fine di rendere più agevole la stesura delle attestazioni e relazioni che corredano le SCIA, come disposto dall’art.19 della L.241 /90.

Le informazioni riportate si riferiscono in particolar modo alle “nuove attività” che si intendono avviare nel Centro Storico, zona A del vigente PRG, in locali che non sono specificatamente destinati all'esercizio dell’attività di somministrazione ma,  comunque, sono dotati di una destinazione ad uso urbanistica commerciale, come definita dall’art.4 della L.R. 48/2017.

Per tali immobili le Linee Guida chiariscono i requisiti che i locali commerciali - già agibili- dovranno possedere per ottenere un cambio d'uso funzionale da locali idonei per l'esercizio del commercio in locali idonei all'esercizio dell'attività di  somministrazione.

Le Linee Guida non si applicano: 1)  ai locali ricadenti in immobili dislocati nel settore “D” di cui all’art. 42 delle NTA del vigente PRG e 2) ai locali del centro storico  per i quali risulta specifica destinazione d’uso per la somministrazione di alimenti e bevande prima dell’adozione del PRG.

Per entrambe le categorie appena indicate resta comunque necessario il possesso dei requisiti igienico sanitari.

-------

- Per somministrazione al pubblico di alimenti e bevande si intende una forma di commercio al dettaglio connotata dal consumo dei prodotti alimentari nei locali dell’esercizio o in superfici aperte al pubblico a tal fine attrezzate annesse all’esercizio stesso.
- Per superficie aperta al pubblico si intende l’area a disposizione dell’operatore, pubblica o privata (se privata deve essere pertinente al locale) e destinata all’esercizio dell’attività di somministrazione di alimenti e bevande.

- Per attrezzature di somministrazione: tutti i mezzi e gli strumenti finalizzati a consentire il consumo di alimenti e bevande sul posto; si tratta sia degli arredi dell’esercizio, quali tavoli, panche, sedie, lo stesso banco di somministrazione, ma anche delle attrezzatura utilizzate per la lavorazione, manipolazione e preparazione degli alimenti stessi comprese quelle utili alla cottura (cucine, forni,friggitrici,cappe).

. Per superficie di somministrazione si intende l’area alla quale ha accesso il pubblico, occupata dalle attrezzature di somministrazione, con esclusione dell’area destinata ai magazzini o ai depositi, ai locali di lavorazione (cucine , laboratori) o agli uffici e ai servizi; il concetto è quindi analogo a quello di superficie di vendita del commercio al dettaglio.

- Per sorvegliabilità si intende il rispetto delle disposizioni previste dal Decreto ministeriale 17 dicembre 1992, n. 564  ovvero che,  per favorire i controlli da parte degli Organi di Polizia,  tutti gli accessi o le uscite destinate al pubblico devono essere direttamente sulla strada, piazza o altro luogo pubblico e non possono essere utilizzati per l’accesso ad abitazioni private.

-------

Perchè si abbia somministrazione di bevande e alimenti occorre che vi sia il “servizio assistito”, cioè la presenza, all’interno dell’esercizio, di personale addetto al servizio al banco o al tavolo, sia che si tratti del  titolare che di altro personale dipendente.

La presenza o meno del servizio assistito definisce la distinzione tra la somministrazione vera e propria e il commercio al dettaglio di alimenti e bevande (es. l’acquisto di pane e di salumi al supermercato). 

Quand’anche il cliente chieda in un esercizio di commercio al dettaglio che gli venga preparato un panino, trattasi comunque di attività di vendita e non di somministrazione, in quanto il cliente acquista il prodotto senza alcun che sia fornito alcun servizio .

Non rientra nella somministrazione neppure la vendita di prodotti propri da parte dell’artigiano alimentare (ad esempio: pizza al taglio, gelateria artigiana, kebaberia, cioè tutte quelle attività in cui il prodotto alimentare viene acquistato in cassa e non servito in aree appositamente allestite o attrezzate).

Attualmente gli esercizi di somministrazione sono classificati in “tipologia unica”: sono esercizi aperti al pubblico, per la somministrazione di alimenti e di bevande, comprese quelle alcoliche di qualsiasi gradazione, nonché di latte, dolciumi, generi di pasticceria, gelateria e di prodotti di gastronomia, che possono assumere le denominazioni più varie quali bar, ristoranti, pizzerie, trattorie, osterie, gelaterie, bar bianchi, wine bar, birrerie, pub, enoteche, caffetterie, sala da the e simili, tavole calde, self service, fastfood e simili.

Un esercizio di tipologia “unica” può effettuare operazioni più o meno complesse di manipolazione, preparazione e somministrazione di alimenti e bevande.

Un soggetto può essere titolare di distinte attività e la somministrazione può essere esercitata congiuntamente ad altre attività (cioè in forma promiscua), sia appartenenti alla materia del commercio come, ad esempio, attività di commercio al dettaglio, sia estranee ad essa, come ad esempio, attività artigianale di panificazione, ma le norme sulla sorvegliabilità in genere rendono estremamente improbabile l’esercizio congiunto. Tra l’altro le unità funzionali in cui avvengono le varie attività devono possedere le caratteristiche previste dalle Leggi di settore che le disciplinano.

La c.d. tipologia unica, della somministrazione, di recente istituita,  in ogni caso obbliga  il  titolare dell’esercizio, a seconda di come  vuole caratterizzare la propria attività, ad adottare tutti gli accorgimenti igienico-sanitari più idonei rispetto alla scelta imprenditoriale effettuata. La scelta imprenditoriale effettuata, pertanto comporta genericamente i seguenti due elementi distintivi per lo svolgimento dell’attività di somministrazione di alimenti e bevande:

  1.  ristorazione completa (ex Tip. “A” L.287/91), ove è prevalente la somministrazione di pasti, la cui lavorazione e preparazione avviene in appositi locali (cucina) od anche con produzione di limitata di pasti ad alcuni generi (pizzeria, braceria ecc..),la cui preparazione avviene in appositi locali (laboratori) o in spazi appositamente attrezzati, ma a vista;
  2. somministrazione di bevande Bar/Caffetterie wine bar pub ( ex Tip. “B” L.287/91) con annesso laboratorio per la preparazione di prodotti di prima colazione, gastronomia e rosticceria o senza laboratorio, ovvero con la somministrazione di prodotti ritirati da terzi autorizzati.

Requisiti degli esercizi di somministrazione

1. Gli esercizi di somministrazione di alimenti e/o bevande, ai soli fini igienico-sanitari, vengono distinti in: BAR, CAFFETTERIA, PIZZERIA, TAVOLA CALDA, RISTORANTE o TRATTORIA E SIMILARI.

1.1 L'esercizio di BAR, CAFFÈ e simili è caratterizzato dalla somministrazione di bevande, di generi di pasticceria e gelateria, di dolciumi e di prodotti di gastronomia, nonché dalla contemporanea preparazione o somministrazione di bevande calde o fredde, analcooliche, alcooliche o superalcooliche, con o senza la somministrazione di colazioni fredde o dolciumi, eventualmente riscaldate su piastre elettriche o con tostapane. Il servizio di somministrazione oltre al banco mescita è fornito anche a tavolino.

1.2 Nel caso che i prodotti di gelateria e/o pasticceria e le altre preparazioni gastronomiche (rustici, pizza a trancio, calzoni, arancini tramezzini, piadine, salse varie, ecc.) che vengono somministrati siano elaborati direttamente nell'esercizio, devono essere rispettati i requisiti previsti per i laboratori/cucine annessi al locale di somministrazione.

2. L'esercizio di PIZZERIA è caratterizzato dalla preparazione e cottura al forno di pizze, variamente guarnite e che può avvenire anche nell'ambito dello stesso locale di somministrazione. La superficie complessiva del locale non potrà essere inferiore a mq 60. Viene fatta deroga nel centro storico a mq 40.

3. L'esercizio di TAVOLA CALDA è caratterizzato dalla somministrazione al banco di ogni tipo di preparazione gastronomica, preparata e cotta in un regolare laboratorio di cucina installato a vista del locale di somministrazione, in un settore nettamente distinto e separato dal settore riservato al pubblico, ovvero in un altro locale razionalmente raccordato con il banco di somministrazione. Il locale destinato alla somministrazione non può essere inferiore a mq 50, con deroga a mq 40 nel centro storico.

4. L'esercizio di RISTORANTE o TRATTORIA è caratterizzato dalla somministrazione di ogni altro tipo di preparazione gastronomica prevista con il servizio al tavolo.

I diversi tipi di esercizio sopra specificati possono essere istituiti singolarmente o cumulativamente, e possono essere abbinati o comunque disporre di separate sale.

L'arredamento e l'attrezzatura debbono essere adeguati e proporzionati all'attività dell'esercizio.

Tutti gli esercizi debbono essere forniti di servizi igienici a disposizione del pubblico,  facilmente individuabili con apposite indicazioni, adeguati alla capacità ricettiva dell'esercizio, con i parametri di cui all’allegato "atto di indirizzo sulle caratteristiche strutturali dei fabbricati e dei locali ad uso non residenziale nei centri storici" del Dipartimento di Prevenzione prot. n.2011/0076792 del 17/05/2011 e nel rispetto della DGR n. 891 del 2012.

In ogni caso  per esercizi di capacità ricettiva superiore a 100 utenti, la superficie dei predetti locali di cucina deve essere rapportata a mq. 0,30 per posto a tavola. La zona di cottura deve essere fornita di idonee attrezzature per emissione fumi in atmosfera.

Tutti gli esercizi devo rispondere ai requisiti di sorvegliabilità di cui al Decreto ministeriale 17 dicembre 1992, n. 564.

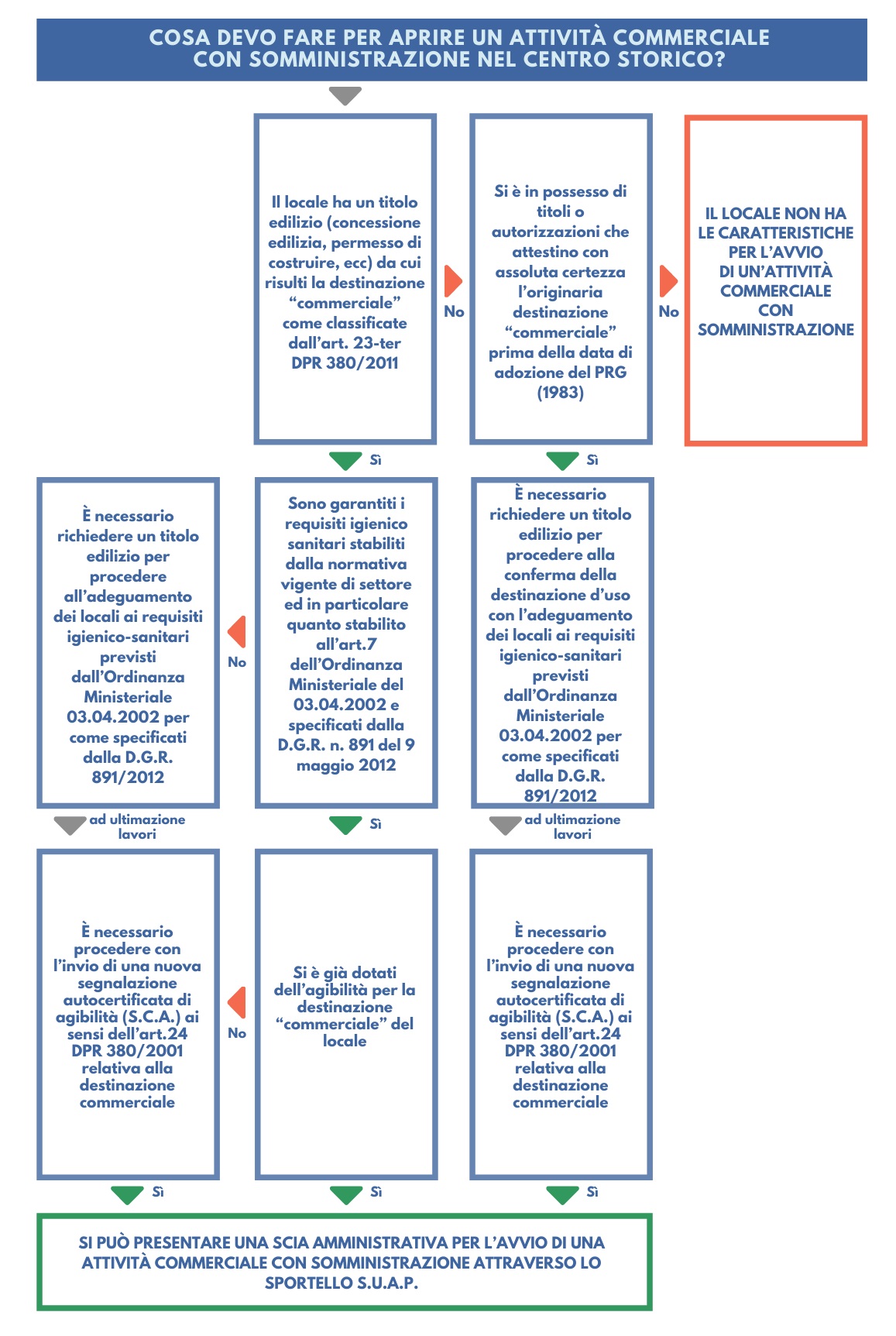
Coloro i quali intendono procedere al mutamento funzionale dei locali nel centro storico, dovranno seguire l’iter edilizio illustrato nel seguente schema (scaricalo in pdf): suapok

Uffici che erogano il servizio

SUAP

Via Francesco Rubichi, 16
Palazzo Carafa
Ubicazione Geografica Uffici
News ed Eventi